Toggle navigation
首页
关于我们
园所简介
机构设置
我们的风采
联系我们
园所动态
通知公告
新闻动态
班级特色
宝宝的日常
幼儿保健
家园共育
每周食谱
家园互动
宝贝之声
教学计划
爱的小喇叭
一首小诗
党建园地
学区及帮扶
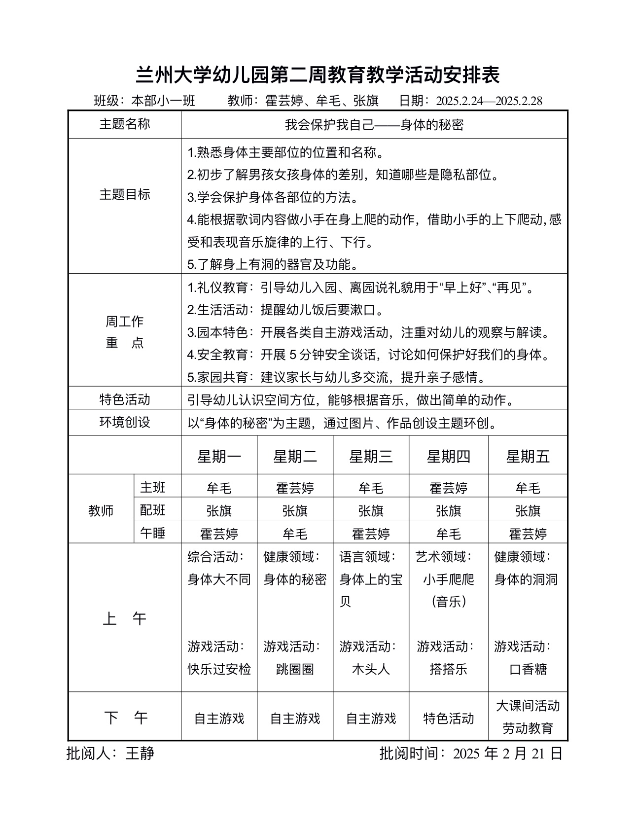
本部小一班2025年春季学期第二周
2025-02-24 兰州大学幼儿园
上一篇:
本部小二班2025年春季学期第二周
下一篇:
分部大二班2025年春季学期第一周